Curriculum appendix
The appendices in this section detail the following curriculum configuration to assist when setting up your curriculum in EBS
This appendix describes the following different elements that can be used in the curriculum structure:
-
Standard elements
The standard elements of the EBS curriculum structure are shown in the diagram below.
- Unit instance - the general description of a curriculum item
- Unit instance occurrence - the time-based description of the curriculum item
- UIO qualification aim - the ILR or LLWR qualification aim
- Fee values - the different fees to be charged to the learner
-
Parent/child relationships
Curriculum items can be linked together to represent hierarchical structures for complex curriculum models in a parent/child relationship.
Each level is a collection of items below it (that is: a parent will have several children, and children will have several grandchildren). A grandchild is usually a module or unit below which sits the assessments, the lowest level in the EBS structure.
The grandparent is normally only used for multi-year qualifications such as degrees where it is necessary to have a collection that represents the whole curriculum.
-
Qualification aims
ILR and LLWR qualification aims are normally located at the child level (that is: each child will be a different qualification aim).
-
Events
The timetable or events are normally located at the child level but there may be some events that could be entered at the parent level. The parent level events will be those activities that all students undertake irrespective of the qualifications they are enrolled to.
-
Fees
Fees are normally located at the child level where there is a qualification aim funded through the SFA methodology since each qualification the learner is enrolled to could be either fully funded, co-funded or not funded depending on their circumstances.
For non-SFA curriculum, the fees could be entered at the parent level.
This appendix describes the following delivery models that can be used in the curriculum structure:
-
Standard qualification
These are usually single qualification aim based curriculum items which use the child level. However the use of a parent level also offers a consistency across the different structures.
-
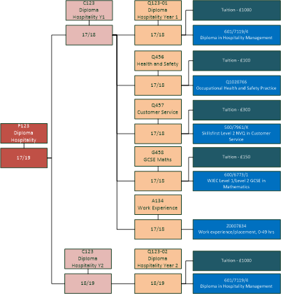
Programme of study
The Programme of study (EFA/SFA) is probably the most complex structure you are likely to develop. The diagram below illustrates the key aspects of a two-year study programme.
- There is a top-level grandparent that spans two years
- There are two parent curriculum items that represent each year
- There are multiple children within each year (the number of options has been reduced for simplicity)
- Each child is associated with a single ILR/LLWR learning aim code
-
Each child is associated with at least one fee even if it is zero (a fee is not required for the work experience qualification)
-
Degrees
This is like the FE programme of study in that it has multiple levels. The key difference is that the child level is not required. The grandchild level is only required for the awards manager module to function.
-
Qualification aims and fees
The qualification aim and fees will be added to each parent curriculum item as shown below.